![]()
‚PDArduino{’´‰¹”gƒZƒ“ƒTHC-SR04{‰t»SC1602BS‚ÌŽÀŒ±
i‚PjYoutube“®‰æ
https://www.youtube.com/watch?v=mcRpQFyrTH4&feature=youtu.be
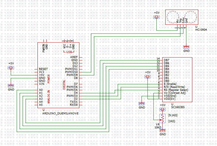
i‚Qj‰ñ˜H}

i‚RjƒXƒPƒbƒ`
#include <LiquidCrystal.h>
LiquidCrystal clcd(4, 2, 3, 14, 15, 16, 17);
const int trigPin = 9;
const int echoPin = 10;
const int ledPin = 11;
long duration;
int distance;
void setup()
{
clcd.begin(16, 2) ;
clcd.clear() ;
clcd.setCursor(8,0) ;
clcd.print("MicroFan");
clcd.setCursor(4,1) ;
clcd.print("CLCD-BOOSTER");
delay(3000) ; // ƒ^ƒCƒgƒ‹ƒNƒŒƒWƒbƒg
pinMode(trigPin, OUTPUT);
pinMode(echoPin, INPUT);
pinMode(ledPin, OUTPUT);
Serial.begin(9600);
}
void loop()
{
digitalWrite(trigPin, HIGH);
delayMicroseconds(10);
digitalWrite(trigPin, LOW);
duration = pulseIn(echoPin, HIGH);
distance = duration*0.034/2;
Serial.print("Distance: ");
Serial.println(distance);
clcd.clear() ;
clcd.setCursor(0,0) ;
clcd.print("Duration ") ; // ’x‰„
clcd.print(duration) ;
clcd.print("us") ; // us
clcd.setCursor(0,1) ;
clcd.print("Distance ") ; // ‹——£
clcd.print(distance) ;
clcd.print("cm") ; // cm
delay(500);
}